Your current location: Homepage >  News >  Industry Information

News

Scan pays attention to us

Industry Information

育宁焦点丨一周招标动态概览(2020.06.13-2020.06.19)

上周回顾:

6月12日:山西公布首批带量采购21品种,湖北省医药价格和招标采购管理服务网公示采购准入药品增补挂网价的相关信息,成都圣诺2个规格阿托西班入围公示;江西公布集中采购增补报名审核结果及带量采购非中选药品申报价格的通知(第三十二批);

本周概览:

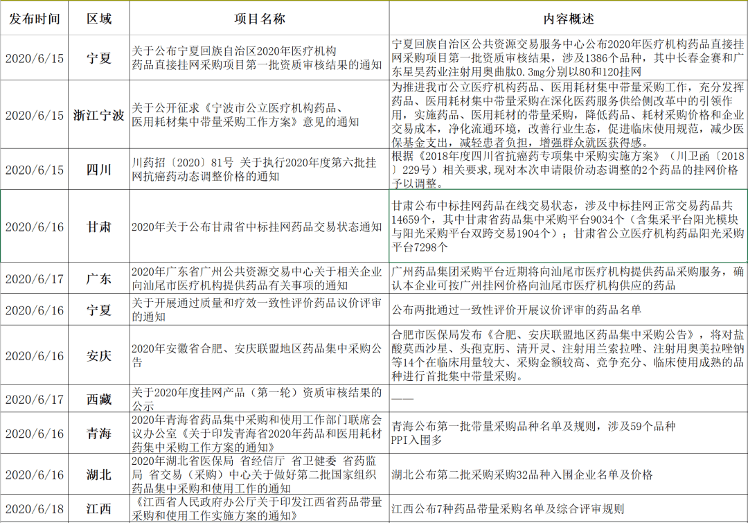
6月15日:宁夏回族自治区公共资源交易服务中心公布2020年医疗机构药品直接挂网采购项目第一批资质审核结果,涉及1386个品种,其中长春金赛和广东星昊药业注射用奥曲肽0.3mg分别以80和120挂网。同日,浙江宁波公开征求《宁波市公立医疗机构药品、医用耗材集中带量采购工作方案》意见。

6月16日,合肥市医保局发布《合肥、安庆联盟地区药品集中采购公告》,将对盐酸莫西沙星、头孢克肟、清开灵、注射用兰索拉唑、注射用奥美拉唑钠等14个在临床用量较大、采购金额较高、竞争充分、临床使用成熟的品种进行首批集中带量采购。 

甘肃公布中标挂网药品在线交易状态,涉及中标挂网正常交易药品共14659个,其中甘肃省药品集中采购平台9034个;甘肃省公立医疗机构药品阳光采购平台7298个;其中成都圣诺阿托西班与奥曲肽分别中选,浙江康德妇必舒阴道泡腾片以43.46元在甘肃中标。

青海印发《关于青海省2020年药品和医用耗材药集中采购工作方案的通知》,正式公布59个集采品种;湖北公布第二批采购采购32品种入围企业名单及价格;

6月18日:江西公布7种药品带量采购名单及综合评审规则,奥曲肽纳入集采名单。